Преимущества использования инвертора данной модели
Как и во многих моделях современных инверторных устройств, в данном сварочном аппарате предусмотрен ряд опций, обеспечивающих высокое качество выполнения сварных соединений. Благодаря таким опциям также решается очень важная задача – минимизируется влияние квалификации сварщика на качество формируемого соединения.
К таким опциям, которые хорошо знакомы многим сварщикам, относятся:
- автоматическое отключение устройства в том случае, если происходит перегрев элементов принципиальной схемы (такая опция возможна благодаря наличию специального термодатчика);
- «Горячий старт» – опция, которая обеспечивает быстрое зажигание сварочной дуги за счет автоматической подачи на нее тока повышенной силы;
- «Антизалипание» – функция, предусматривающая автоматическое отключение сварочного тока в тот момент, когда кончик электрода приваривается к поверхности деталей;
- «Форсаж дуги» – опция, которая обеспечивает автоматическое увеличение силы сварочного тока в момент сокращения длины дуги и дает возможность предотвратить залипание электрода.

Мощность аппарата позволяет выполнять сварочные швы электродами до 5 мм, но ток потребления при этом составляет около 30 А
В рассматриваемом сварочном инверторе предусмотрена усиленная защита элементов принципиальной схемы от перегрева. Такую защиту обеспечивают несколько особенностей конструкции:
- наличие сразу двух вентиляторов, улучшающих процесс охлаждения устройства;
- высокая устойчивость электронных схем к перегреву;
- использование термодатчика, автоматически отключающего оборудование в момент перегрева.
Перечисленные опции одинаково полезны как начинающим, так и опытным сварщикам, так как позволяют избежать многих неисправностей инвертора, связанных с перегревом электронной начинки, а также значительно расширяют функциональность и область использования аппарата.

Крепкая ручка и пристегиваемый ремень добавляют удобства как при переноске агрегата, так и в процессе работы
К бесспорным преимуществам инвертора данной модели также стоит отнести следующие.
- Исключительная мобильность инвертора обеспечивается не только его легким весом, но и наличием удобного наплечного ремня, благодаря которому устройство можно переносить в любое место, где необходимо проводить сварку.
- Корпус и другие элементы инвертора отличаются повышенной устойчивостью к механическим повреждениям, которые могут быть вызваны ударами, падением или опрокидыванием оборудования.
- Сварочный аппарат данной модели отличается исключительной компактностью (130х310х190 мм) и мобильностью.
- При желании можно заказать комплектацию инвертора, предполагающую наличие специального чемоданчика с ручкой, в котором удобно хранить и перевозить не только сам аппарат, но и все необходимые кабели.
- Конструкция инвертора допускает возможность его эффективной эксплуатации даже при достаточно низкой температуре окружающего воздуха (до –20). Однако при выполнении сварки в условиях низких температур следует строго следить за режимами нагревания и остывания оборудования.
Преимущества и недостатки
Установка САИПА стоит приобретать для домашнего использования, так как он характеризуется наличием большого количества преимуществ:
- Благодаря наличию функции Горячий старт обеспечивается автоматическая подача на сварочную дугу тока повышенной силы, что ускоряет процесс ее зажигания.
- Устройство характеризуется наличием функции автоматического отключения при перегреве, что обеспечивает длительность его эксплуатации.
- Установка имеет функцию Антизалипание, благодаря которой ток сварки на автомате отключается в период приваривания кончика электродов к металлу.
- Функцией Форсирование дуги в автоматическом режиме увеличивается сила тока сварки при уменьшении дуги, поэтому электроды не залипают.
Благодаря наличию всех вышеперечисленных функций устраняется возможность неисправностей инвертора и обеспечивается его длительный срок эксплуатации.
Несмотря на наличие большого количества преимуществ, установка имеет определенные недостатки. Отзывы владельцев устройства говорят о наличии большого процента брака. Именно поэтому при покупке устройства рекомендовано проводить проверку его работоспособности. Если проводится работа с металлом, толщиной более 10 миллиметров, то эффективность устройства снижается.
Недостатки инвертора Ресанта модели 220
Многие специалисты и организации, занимающиеся продажами сварочного оборудования, если судить по отзывам, сетуют на то, что среди инверторов рассматриваемой модели отмечается достаточно большой процент брака. Так, есть данные, согласно которым из 10 сварочных аппаратов Ресанта модели 202, 1–2 не дорабатывают до конца гарантийного срока и выходят из строя.

Неисправные детали, ставшие причиной срабатывания перегрузки
Если вы столкнулись с такой неисправностью, как перегрев инвертора, то устранить ее можно самостоятельно или при помощи специалистов сервисных служб. Очень часто перегрев связан с плохими контактами между элементами электронной схемы и устранить эту проблему можно, выполнив их ревизию. Намного сложнее ситуация, когда из строя выходят электронные компоненты инвертора. В отдельных случаях замена таких компонентов по своей стоимости может быть сопоставима с ценой нового аппарата.
Большим недостатком инверторов данной модели является то, что реальные значения сварочного тока, который они формируют, могут расходиться с паспортными данными на 15–20%. В большинстве случаев это не снижает эффективности использования сварочного оборудования, но тем не менее ухудшает его функциональные возможности.

Неполадки, перечисленные в инструкции к сварочному аппарату
Не слишком эффективен инвертор Ресанта модели 202 при работе с деталями, толщина которых превышает 10 мм. В таких случаях (даже с использованием электродов диаметром 5 мм) возможно только поверхностное расплавление металла, а эффективного прогрева соединяемых деталей на всю их толщину не происходит.
В целом отзывы об инверторе данной модели и мнения опытных специалистов свидетельствуют о том, что такой аппарат удобен и надежен в работе, позволяет получать качественные и аккуратные сварные соединения.
Инверторный тип сварочника
Старые трансформаторные модификации сварочного аппарата имеют очень низкую цену, высокую ремонтоспособность, но обладают существенными недостатками: габаритами, значительным весом и зависимостью от напряжения сети. Выходной ток электронного счетчика ограничен потреблением электроэнергии до 4,5 кВт. Для сварочных работ при использовании толстых металлов потребление тока возрастает, и этот процесс оказывает значительную нагрузку на старые линии электропередачи, на которых попадаются также и скрутки (ведь в бывших странах СНГ они редко подлежат замене на новые).
На смену пришли сварочные аппараты инверторного типа, особенности функционирования которых существенно отличается.
Особенности функционирования
Сфера применения разнообразна, начиная от домашнего хозяйства и заканчивая предприятиями. Основная задача — обеспечение стабильного горения и поддержания сварочной дуги при выполнении сварочных работ, благодаря применению тока высокой частоты. Работа сварочного инвертора основана на принципах:
- Преобразования переменного входного напряжения 220 В в постоянное (постоянный ток преобразовывается в высокочастотный переменный ток несинусоидального характера).
- Последующее выпрямление высокочастотного тока (частота сохраняется).

Благодаря этим принципам происходит существенное снижение массы и габаритов инвертора, что позволяет дополнительно встроить охлаждение.
Принцип работы и основные характеристики
Для поиска неисправностей инверторных сварочных аппаратов нужно ознакомиться с его структурной схемой. Она состоит из следующих элементов:
- Выпрямитель.
- Инвертор.
- Трансформатор.
- Выпрямитель высокочастотный.
- Схема управления и стабилизации (драйвер и плата управления).
- Регулятор тока сварки.
Благодаря такому устройству происходит снижение массы и габаритов. Использование импульсного трансформатора позволяет получать мощные токи во вторичной обмотке. Следовательно, сварочный инвертор представляет собой обыкновенный импульсный блок питания, как в компьютере, но с достаточно большой мощностью. С увеличением частоты происходит снижение массы и габаритов трансформатора (обратно пропорциональная зависимость). Для получения высокой частоты применяются мощные ключевые транзисторы.
Происходит переключение с частотой от 30 до 100 кГц (зависит от модели САИПА). Транзисторы только работают от постоянного напряжения (U), преобразуя его в ток высокой частоты. Получается постоянный ток из выпрямителя (выпрямление сетевого напряжения 50 Гц). Кроме того, в состав выпрямителя входит конденсаторный фильтр. При пропускании тока через диодный мост отсекаются отрицательные амплитуды переменного U (диод пропускает ток только в одном направлении). Положительные амплитуды не являются постоянными и получается постоянное U с заметными пульсациями, которые необходимо сглаживать при помощи конденсатора большой емкости.
В результате преобразований на выходе фильтра появляется U постоянного тока свыше 220 В. Диодный мост и фильтр образуют БП инвертора. Транзисторы подключаются к понижающему импульсному высокочастотному трансформатору, рабочие частоты которого составляют от 30 до 100 кГц (30000.100000 Гц), превышающие частоту питающей сети в 600 или 2000 раз. В результате этого происходит заметное уменьшение массы и габаритов.
Наиболее распространенными моделями являются ресанта САИ 220 (220а, 220к), а также и 190 (190а) модель. Сварочные инверторы обладают похожими характеристиками, отличающимися током сварки:
- Диапазоны сетевого напряжения: 145.270 В.
- Максимальная сила тока: до 35 А.
- Напряжение при холостом ходе: 75.85 В.
- Напряжение формирования дуги: 22.30 В.
- Диапазоны тока сварки: 5.270 А.
- Продолжительность нагрузки (ток максимальный): 4.8 мин.
- Максимальный диаметр (d) электрода: 5 мм.
- Масса: около 5 кг.
Сервопривод аппарата
У сверхчувствительных электромеханических стабилизаторов чаще всего из строя выходит сервопривод, отвечающий за перемещение контактной щетки. Существует два вида решения этой проблемы:
- Установка нового электродвигателя.
- Ремонт повреждённых элементов.
Стоимость сервоприводов на стабилизаторы Ресанта чрезвычайно высока, поэтому к полной замене мотора прибегают лишь при серьезных повреждениях, когда отремонтировать его невозможно.
Ремонт стабилизатора напряжения своими руками выполняется по следующему алгоритму:
- Вскрывается корпус стабилизатора, отключается двигатель с сервоприводом.
- Мотор подключается к источнику питания с необходимой мощностью.
- На выход двигателя подается электроток (5 Вт и не меньше 90 мА).
Работа сервопривода должна восстановится, после чего мотор устанавливают на место.
При наличии механических повреждений необходимо вскрыть вышедший из строя мотор и поменять сгоревшие элементы привода. Такие поломки часто отмечаются при перенапряжении сервопривода, когда стабилизаторы используются в электросети с нестабильными показателями напряжения.
Проблемы с двигателем могут появиться по причине выхода из строя электронной платы, по которой к мотору от биполярных транзисторов подаётся электричество. Вышедшие из строя транзисторы следует менять парой, так как используется двухполярная схема питания. В цепи также могут выгорать 10-омные резисторы, которые могут заменяться на аналогичные или имеющие мощность больше на 3−5 Вт. В последнем случае повышается надежность сервопривода и решаются проблемы в работе оборудования при пиковых нагрузках.
Вам это будет интересно Блок питания из энергосберегающей лампы своими руками
https://youtube.com/watch?v=TeoRThqAzlc
Неисправности
Основные неисправности, с которыми сталкиваются пользователи, при эксплуатации инвертора РЕСАНТА САИ 220:
- Выход из строя блока питания, перегрев. Нужно сразу обратиться в сервисный центр, особенно если аппарат ещё на гарантии.
- Отсутствие индикации сеть. Проверьте подключение оборудования к сети и положение переключателя «Сеть».
- Оборудование не показывает полную мощность. Проверить поверхность электрода на влажность, если он мокрый, то его нужно заменить. Маленькое напряжение в сети, также может быть причиной выхода из строя.
- Горит индикатор «Перегрев». Раскрутить корпус инвертора РЕСАНТА, проверить на наличие пыли в системе охлаждения. Если не помогло, то нужно обращаться в сервисный центр.
- Отключение вентилятора в системе охлаждения и отсутствие сигнала перегрева.
- При первом включении, индикаторы долго мигают, а при работе с аргоном наблюдается нестабильная дуга.
- Громкий щелчок и инвертор перестаёт работать. Нужно проверить регулируемые накладки и все реле, согласно схеме. Подгоревший конец в проводке, может быть причиной неисправности.
- Пробивает массу при включении. Проверьте провода на повреждения.
- Мигают два светодиода на лицевой стороне, а вентилятор дёргается им в такт. Это свидетельствует о поломке микросхемы отвечающей за работу системы охлаждения. Если при отключении кулера, переключается реле, то его нужно заменить.
- Мигают оба индикатора, срабатывает реле, включается вентилятор, но через 1 секунду инвертор выключается и повторяется процесс. Нужно проверить на схеме сопротивление R43 (12 В, 51 Ом), выходные транзисторы Q31-1, Q32-1, Q31-2, Q32-2 и диод D14.
- Ручка настрой силы тока, со временем разбалтывается и крутится слишком легко.
- Материал, из которого сделан вентилятор слишком слабый и от попадания маленькой веточки лопается на маленькие детали.
- Провод не предназначен для работы при минусовой температуре, трескается оплётка.
Сварочный аппарат РЕСАНТА САИ 220 неплохой выбор для маленькой мастерской или домашнего использования. Всё что надо для работы в аппарате присутствует. Конструктивные недостатки, нивелирует небольшая цена — 9930р.
(2 голоса, среднее: 3.5 из 5)
Особенности аппарата для сварочных работ Ресанта САИ-220 — его плюсы и минусы
Тенденция возрастания популярности доступных аппаратов для инверторной сварки проявляет себя на протяжении 10 лет. Основные покупатели: начинающие мастера, дачники, студенты-сварщики.
Не более 200 долларов готовы заплатить мастера за свой аппарат для сварки. Напрашивается вывод о том, что бюджетные инверторы быстро и прочно стали популярными в отрасли продаж.
Особенно это отображается в сверках магазинов, сконцентрированных на этой целевой аудитории. Изготовители обещают нам достаточно хороший уровень показателей бюджетного инвертора.
Латвийский бренд «Ресанта» — лидер в продажах инверторов, что прекрасно проявляют себя в быту. Количество вариаций, надёжная сборка, доступность этих аппаратов не оставляют сварщиков равнодушными.
В этой статье сосредоточены свойства и возможности всех моделей этого девайса для сварочных работ.
САИ 190

Еще один представитель класса бюджетных аппаратов от Ресанта. САИ 190 с максимальной силой тока 190Ампер. В инструкции от производителя сказано, что аппарат работает и с 5 мм электродом.
Но правильней, как показывает практика, говорить, что с диаметром 3 мм – отлично, с 4 мм – сносно еще, а с 5 мм – «со скрипом». Словом, варить металл приличной толщины – это из области мечты. рассчитывать на сварку толстого металла.
Объясняется просто. Производитель, как обычно, слегка преувеличивает обозначенную мощность. Потому ее и не хватает на 5 мм электроды. Комплектация аппарата примерно такая или чуть больше, чем у предыдущей. Весит он, примерно пять кг.
Довольно компактный. Можно взять легко на дачу и доставить электричкой. С наступлением зимы, опасаясь кражи, забрать домой . Хотя САИ 190 варит при минусе так же хорошо, как и плюс 40. Погода не станет препятствием в его работе.
В комплекте найдется место зажиму на массу, сварочным кабелям и электродержателю. Но лучше купить другие, качеством выше.
Респект производителю за гарантию, которая дается на два года. В РФ сервис по ремонту аппаратов от Ресанта развит. Необходимость самому ремонтировать, отпадает.
САИ 190, как и все инверторные сварочные аппараты РЕСАНТА этого класса, легок в подключении. Требует также 220 вольт. Бывает, что напряжение ниже.
Тогда предпочтительней САИ 190ПН. Эта модификация работает хорошо и при пониженном напряжении и когда оно нестабильно. Примечателен аппарат своим «внутренним миром», который базируется на компактных IGBT транзисторах.
Несмотря на миниатюрность отличаются хорошей производительностью. Этим объясняется сочетание малых габаритов и полного спектра возможностей САИ 190.
Единственным минусом можно назвать чувствительность транзисторов IGBT. Они плохо переносят пыль и влагу. Соответственно надо хранить. Нарушение условий грозит поломкой, которая может дорого стоить.
За счет тех преимуществ , что дают транзисторы современного поколения, аппарату доступен ряд дополнительных возможностей , которые делают процесс сварки проще.
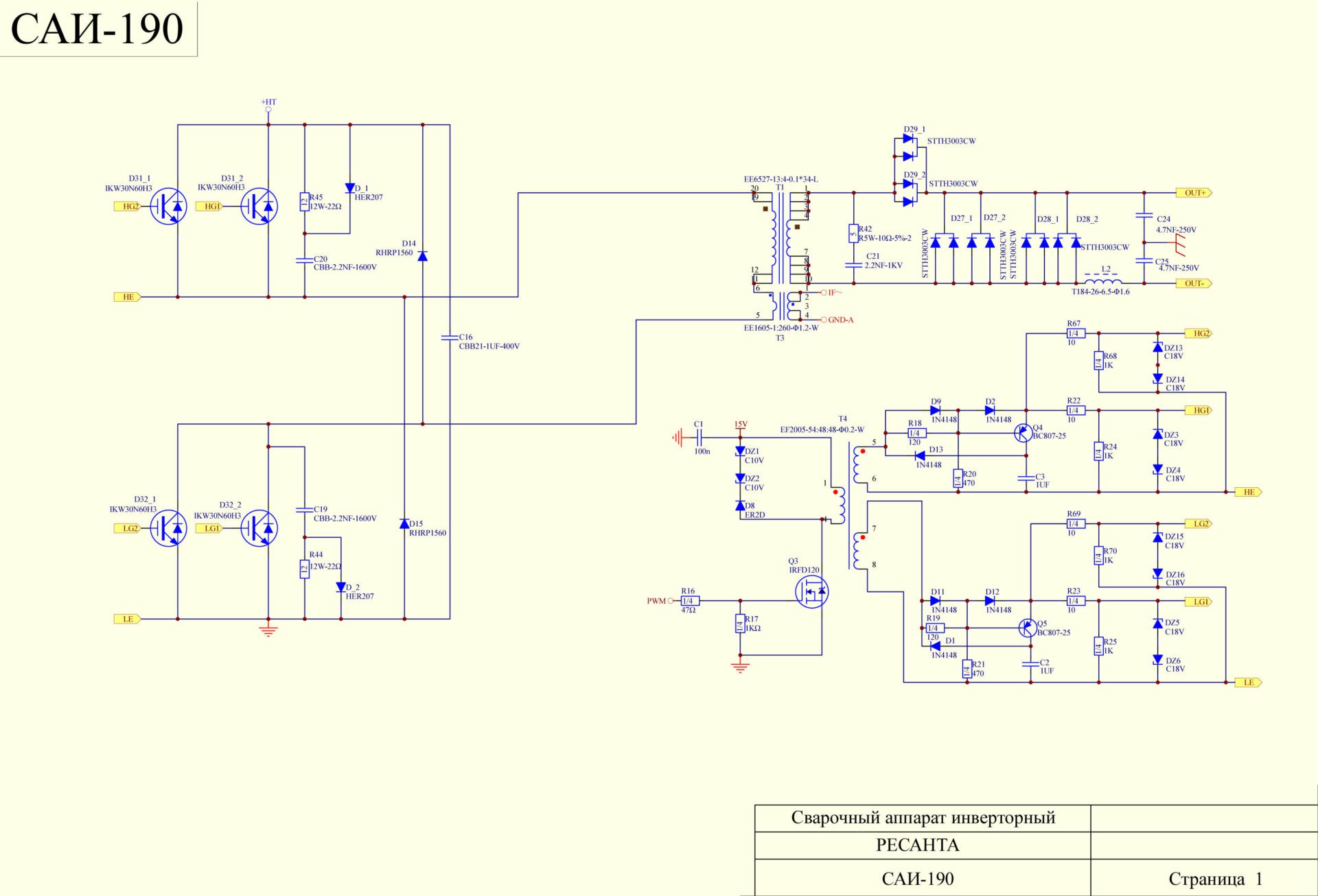
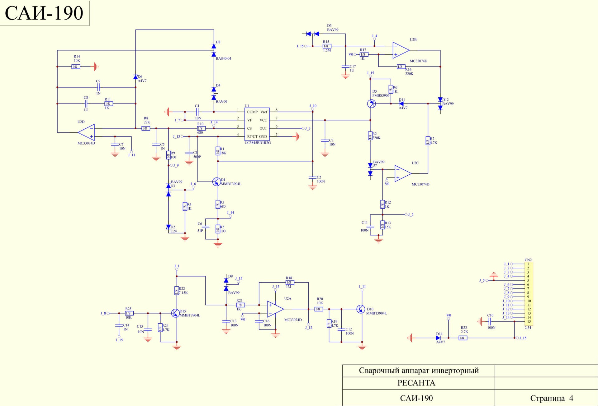
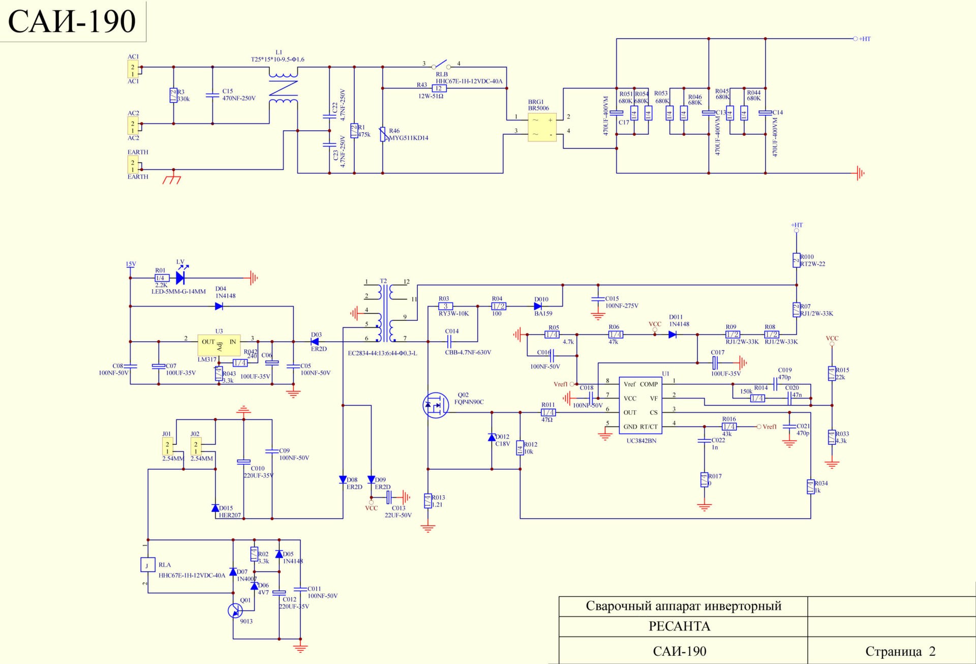
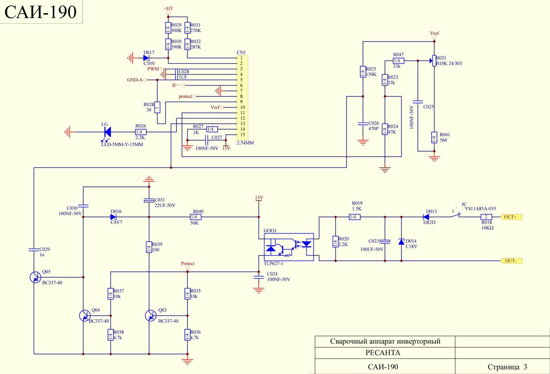
Быстрей включается в работу дуга, предотвращается залипание электрода, что облегчает начинающим сварщикам работу и освоение азов профессии. Ниже схема аппарата.
![]()
![]()
![]()
![]()
Принцип работы выпрямителей
Принцип работы устройств отличается в зависимости от их типа, мощности и ряда других характеристик. Конструкция выпрямителей Ресанта включает следующие элементы:
- Электронный блок.
- Трансформаторы автоматического типа.
- Органы управления.
- Вольтметр.
Принципиальная схема стабилизатора Ресанта 5000вт включает электронный блок, который отвечает за управление работой силовой части агрегата. В основной модуль от вольтметра поступают данные о мощности входного напряжения, после чего автоматика сверяет полученные цифры с установленными оптимальными значениями, внося соответствующие корректировки. На выходе получается качественный электроток с выровненной амплитудой. Полностью исключены скачки напряжения, которые могут вывести из строя работающее оборудование и бытовые приборы.
В зависимости от типа трансформатора, метода их отключения и запуска принято выделять две разновидности стабилизаторов:
- Релейные.
- Электромеханические.
Наибольшей популярностью сегодня пользуются стабилизаторы электромеханического типа, в конструкции которых имеется сервопривод, отвечающий за отключение и запуск обмотки в устройстве. Привод включает маломощный двигатель, на котором располагается щётка контакта. К преимуществам стабилизаторов электромеханического типа относят их точность работы, а также широкий диапазон регулировки напряжения. Единственный недостаток — это сложность конструкции, что отрицательно сказывается на надежности техники.
В релейных стабилизаторах встроенная автоматика выполняет отключение и подключение витков коммутатора работы, до тех пор, пока не будет получено оптимальное напряжение на выходе. Для ускорения работы аппарата все витки трансформатора поделены на подгруппы, что позволяет улучшить амплитуду напряжения, упрощая при этом работу аппарата. Стабилизаторы этого типа отличаются надежностью, что объясняется простотой конструкции. К минусам можно отнести небольшую скорость выпрямления напряжения, поэтому с чувствительными приборами использовать их не рекомендуется.
Вам это будет интересно Как проверить микросхему на работоспособность мультиметром не выпаивая
Power Electronics • Просмотр темы
s237 писал(а):
Юрий_SH Дело в том, что ПА17 более бюджетная модель, чем ПА20. Схемы у обоих аппаратов абсолютно одинаковы. Только в ПА17 некоторые детальки просто не установлены на плату изначально с завода, хотя место под них на плате предусмотрено. Поэтому и напряжение на сварочных клеммах на ХХ 18В. Затем производитель сделал вторую модель — ПА20. В этой модели уже поставили эти детальки. При этом напряжение на ХХ возросло до 41В. Возможно, что , или возможно что лучше зажигается дуга, не знаю… Но при эксплуатации своего ПА20, лично у меня, при работе с толстым металлом было все хорошо, а вот тонкий металл, мой аппарат прожигал в момент поджига дуги. Вот тогда я и подумал об этом. Сделал доработку. Но поскольку приходилось работать и с толтыми и с тонкими металлами, то установил себе выключатель, позволяющий оперативно изменять напряжение на ХХ. Потом оказалось, что подобные отзывы людей про этот аппарат (ПА20) совпадали с моими. Поэтому при ремонте таких аппаратов предлагаю людям такую доработку. Вот так было у меня. Ваша ситуация абсолютно противоположна моей, насколько я правильно понял ваше описание неисправности вашего аппарата. Кроме того, если вы сами «чувствуете», что скорость протяжки завышена, то с нее и начните. При чем тут пока напряжение на ХХ? Приведите в соответствие протяжку, а там дальше будет видно. Тем более, что хотя бы просто проверить напряжение +24В в источнике питания (может оно завышено), и на самом двигателе протяжки — это очень просто. Даже разбирать ничего не надо, только крышку снять. И сравнить с цифрами в моем документе. Вам нужно будет лезть в плату протяжки. Но это не так и сложно. Что бы до нее добраться то вам необходимо будет снять морду лица самого аппарата, тогда появится свободный доступ ко всем разъемам и крепежу.
Понял. попробую поэксперементировать. У меня не неисправность, а по отзывам многих пользователей этой модели это присутствует у всех: при нулевом положении регулятора подачи образуется большой валик;. если добавить напряжение начинается прожёг. Попробую поэкперементировать со сдвигом скорости подачи… Кстати, что за элемент на схеме подачи, который подключен через диод на компаратор первой ноги TL? и не могу найти источник сигнала Key, ткните носом на его происхождение. Спасибо.
valvol.ru
Основные виды ремонтных работ сварочных инверторов Ресанта
Осуществлять ремонт следующих узлов и компонентов сварочного аппарата Ресанта должен только специалист сервисного центра.

Именно в сервисном центре помогут устранить сложные неисправности инвертора и произвести замену:
- Печатной платы и трансформатора;
- Вентилятора;
- Диодного выпрямителя;
- Вздувшихся конденсаторов;
- IMS модуля инвертора и модуля управления.
Чтобы часто не ремонтировать сварочный аппарат Ресанта достаточно придерживаться рекомендаций и правил эксплуатации, которые указал производитель. Старайтесь не перегревать инвертор, а также давать ему время на охлаждение.

Вовремя производите чистку вентилятора и следите за тем, чтобы вентиляционные отверстия были всегда в чистоте и открытыми. Помните, что большинство неисправностей внутренних элементов инверторов происходят из-за перегрева деталей на плате.
Распространенные причины поломок
Ремонт сварочных инверторов своими руками возможен при таких неисправностях:
- Неустойчивая сварочная дуга. Подобная неисправность в большинстве случаев связана с неправильным выбором режима работы инвертора. Для выбора оптимальной силы тока можно придерживаться правила: на 1 миллиметр диаметра электрода должно подаваться от 20 до 40 ампер тока.
- Появление усилий при отрыве электрода от металла. Типичная неисправность, возникающая из-за низкого напряжения, приходящего на электроды. Наиболее простым способом решения данной проблемы является очистка контактов блока питания от окислов и нагара.
- Отсутствие сварочной струи. Если при повороте тумблера включения устройства нет никакого питания, то следует проверить напряжение в электрической сети.
- Отключение инвертора при длительной работе. Как правило, подобное поведение инвертора может быть связано с перегревом. Выход из положения прост: дать аппарату остыть и через 30 минут вновь приступить к работе.
Схема инверторного сварочного аппарата.
При диагностике сварочного аппарата могут выявиться неисправности:
- возникшие в результате неправильного выбора режима сварочных работ;
- возникшие вследствие выхода из строя электронных компонентов оборудования.
В любом из вышеназванных случает можно провести ремонт сварочного инвертора своими руками.
Большинство неисправностей данного узла сварочного аппарата связаны с выходом из строя электронных комплектующих.
Основные виды неисправностей электронной схемы представлены:
- Попаданием влаги внутрь корпуса инвертора. Окисление токопроводящих дорожек вследствие попадания влаги может служить причиной нарушения контакта между основными компонентами устройства.
- Образованием большого количества пыли на основных рабочих элементах. Обильное пылевое загрязнение элементов инвертора может нарушить естественную циркуляцию воздуха в корпусе и привести к перегреву электронных компонентов.
- Выбором неправильного режима работы инвертора, повлекший за собой перегрев электронных компонентов. Выход из строя инвертора по причине перегрева электронных комплектующих – это одна из наиболее типичных поломок.
Кроме этого, неработоспособность устройства может быть связана с выходом из строя одного из модулей.
В большинстве инверторов используются:
- входной выпрямитель;
- выходной выпрямитель;
- блок управления ключами;
- охлаждающая система.
Это интересно: Ремонт сварочных инверторных аппаратов своими руками
СВАРОЧНЫЙ АППАРАТ РЕСАНТА САИ-220
https://youtube.com/watch?v=JZu7XXkHN5c
Ресанта САИ-220, или 220А, заслуженно занимает лидерскую позицию среди аппаратов для металлообработки. Его цена наиболее высокая среди бюджетных инверторов, что компенсируется новизной, инновационностью.
Если у Вас много денег, за которые хотите приобрести более профессиональное, мощное устройство для сварки, латвийский бренд предлагает Вам такие механизмы: САИ-250, САИ-250ПРОФ.
Ресанта САИ-220 справляется с проблемами, которые появится в бытовой сфере умельца-сварщика. При работе применяется сварка покрытыми штучными электродами.
Конечно же, мастера не ожидают получить хороший результат при применении данного аппарата на больших предприятиях.
А вот при отработке навыков новичками этой деятельности, а также при небольших работах, что не требуют особой мощности, он будет хорошим бонусом.
В профессиональных целях используется, например, LINCOLN ELECTRIC Invertec V350 PRO, который поражает своими характеристиками, а также мощностью. Его цена – около 10000 долларов, поэтому в быту он вряд ли найдёт применение.
Характеристики модели
Остановимся на свойствах РЕСАНТА САИ-220. 220 – наивысшая сила тока, заявленная производителем. Как Вы можете заметить, именно эта характеристика отражается в названии этого устройства.
Для работы Вам понадобится всего лишь обычная розетка, в которую Вы включите свой инвертор, ведь аппарату необходимо 220В (может колебаться в пределах 20В).
Само устройство для сварки представляет собой достаточно мобильный аппарат – имеет небольшой вес, удобно в использовании. Это всё позволяет с лёгкостью перемещать его, закрепив на своём плече с помощью ремня.
Среди достоинств этого изобретения особенно значительны: самоохлаждение, предотвращение перегрева, которое происходит с помощью оповещения владельца о проблеме.
С целью упрощения в использовании, для новичков предусмотрены функции, которые одновременно отвечают за поджог дуги, а также не позволяют электродам прилипать к металлу.
Все-таки, советуем Вам учится самостоятельно поджигать дугу и настраивать необходимый режим, это повысит Ваши навыки, продлит жизнь Вашему аппарату.
Инструкция по использованию устройства — хороший помощник в использовании сварочного аппарата. Убедительно просим не пренебрегать ею.
Придерживаясь шаблонных требований, инвертор комплектуют электросварочными кабелями, зажимом на массу, а также держателем электродов.
Но, для надежности и качества Вашей работы, советуем не пожалеть денег и купить добротную замену этим комплектующим процесса.
Установка и подключение агрегата
Чтобы эффективно и безопасно использовать инвертор, прежде всего, необходимо правильно подготовить его к работе. Этот процесс проводится в несколько этапов. Первая задача – это установка и подключение агрегата. Установка инвертора должна выполняться по определенным правилам:
- агрегат нужно размещать так, чтобы он находился на расстоянии не менее 2 м от стен или каких-либо предметов;
- аппарат должен быть обязательно заземлен;
- место сварки нужно выбирать так, чтобы оно было вдали от воспламеняющихся предметов;
- варить рекомендуется либо на свободной площадке, либо на столе из металла.
Подключить инвертор можно как к бытовой сети (220 В), так и к сети, с напряжением 380 В, которая обычно используется на производстве. Если предполагается использовать агрегат вдали от электрических сетей, то его можно подключить к генератору, дизельному или бензиновому.
Подключение к электросети
Подключение сварочного аппарата к бытовой электросети нередко вызывает проблемы. Причиной их возникновения может быть старая проводка или недостаточный диаметр ее проводов. Обычно проводка рассчитана на ток до 16 А. А поскольку все включенные приборы в доме могут превысить это значение, то в целях безопасности устанавливаются автоматические выключатели (автоматы). Поэтому при подключении необходимо знать мощность сварочного аппарата, чтобы он не вызвал срабатывание автомата.
Подключение инвертора к бытовой сети
Также следует обратить внимание на просадку сети. Если при включении инвертора вы заметите понижение напряжения в электросети, то это говорит о недостаточном сечении проводов
В таком случае необходимо измерить, до каких значений понижается напряжение. Если оно падает до значений ниже минимальных, с которыми может работать инвертор (указано в инструкции), то подключать аппарат к такой сети нельзя.
Использование удлинителя
Сетевой кабель, подсоединенный к инвертору, отвечает всем требованиям по мощности и не вызывает проблем при подключении. Но если его длины не хватает, то следует подбирать удлинитель с сечением провода не менее 2,5 мм 2 и длиной не более 20 метров. Таких параметров удлинителя будет достаточно, чтобы инвертор мог работать с током до 150 А.
Подключение к генератору
В случаях, когда нет возможности подключить аппарат к электросети, можно подсоединить его к генератору, работающему либо на бензине, либо на дизельном топливе. Наибольшее распространение получили бензиновые электростанции. Но для подключения сварочных аппаратов подходят не все их них. Чтобы инвертор мог эффективно работать, генератор должен иметь мощность не менее 5 киловатт и выдавать стабильное напряжение на выходе. Перепады в напряжении могут вывести сварочник из строя.
Также следует учитывать, с каким диаметром электрода вы будете работать. Например, если электрод будет иметь диаметр 3 мм, то потребуется рабочий ток около 120 А с напряжением дуги 40 В. Если рассчитать мощность сварочного инвертора (120 х 40 = 4800), то получим значение 4,8 кВт. Поскольку это будет потребляемая мощность, то электростанция, способная выдавать лишь 5 кВт, будет работать на пределе своих возможностей, что значительно снизит ее срок службы. Поэтому генератор нужно выбирать с некоторым запасом по мощности, примерно на 20-30% выше той, которую потребляет инвертор.





























