Схема аппарата, виды неисправностей
![]()
![]()
![]()
![]()
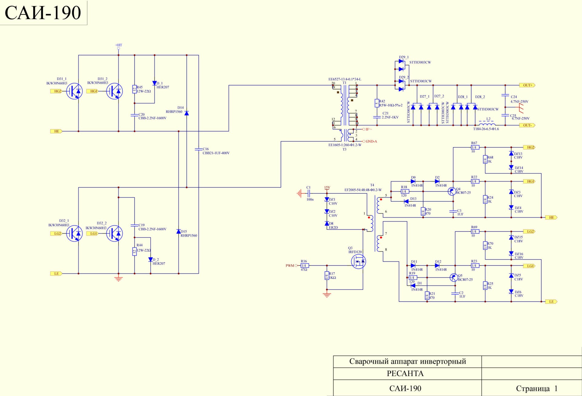
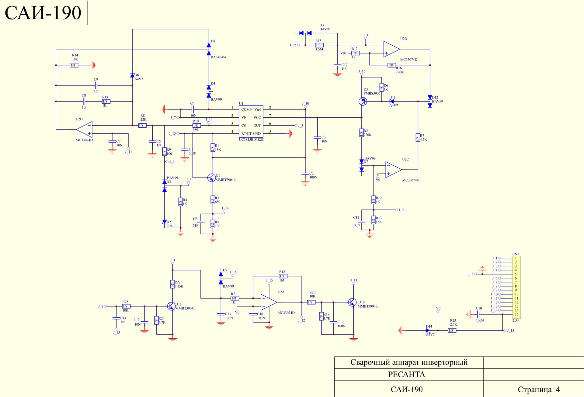
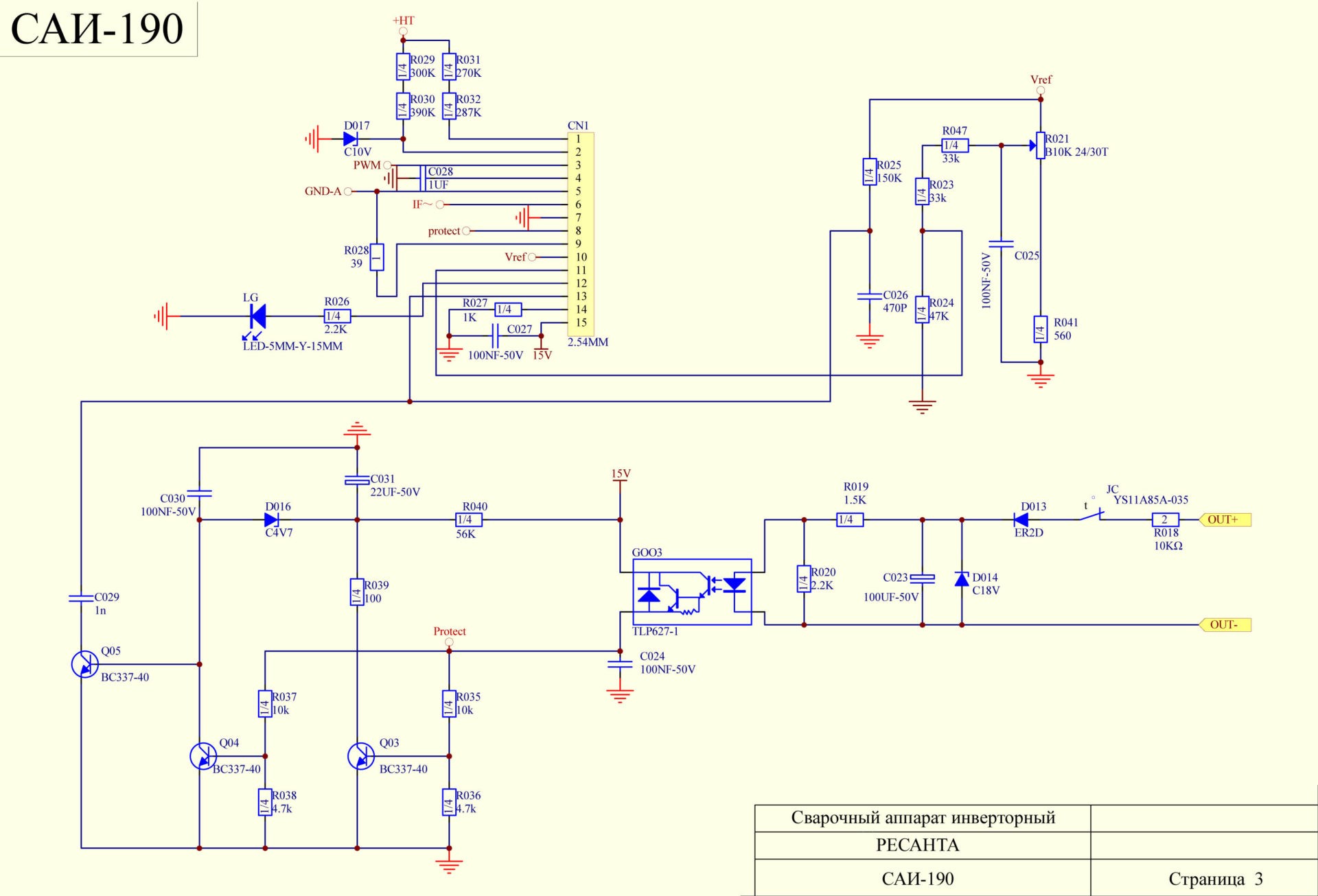
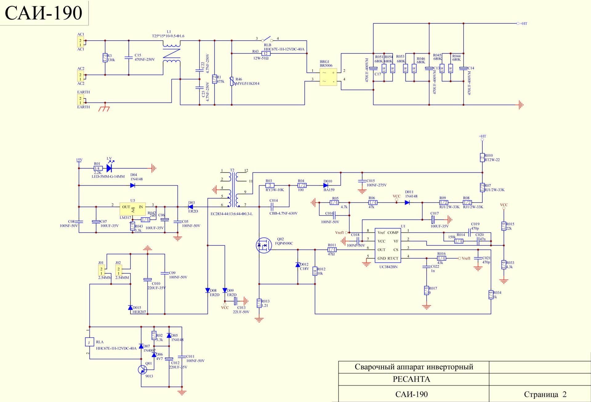
Выше предоставлены изображения схем инвертора САИ 190.
Приведем частые поломки Ресанта и способы их решения.
- При неисправности блока питания, вызывающей перегревание, нужно обратиться в сервисный центр.
- При отключении индикации «Сеть» проводится проверка подключения оборудования к электросети и положение переключателя.
- При заниженных показателях мощности проверяется поверхность электрода на влажность, его замена в случае необходимости. А также проверка напряжения сети.
- Если горит индикатор «Перегрев» проверяется наличие пыли в системе охлаждения. При чистой охладительной системе нужно обратиться в сервисный центр.
- При отключении охлаждающего вентилятора и отсутствии сигнала перегрева нужно обратиться в сервисный центр.
- Мигание индикаторов и нестабильность дуги тоже требуют обращения к специалистам.
- При громком щелчке и прекращении работы проверяется регулируемая накладка и реле в поисках подгоревших концов проволоки.
- Если пробивает массу при включении провода возможно повреждены.
- Мигание светодиодов на лицевой стороне при рывках вентилятора им в такт свидетельствует о неисправности микросхемы, регулирующей систему охлаждения. Если при отключении кулера реле переключается – заменить.
Использование сварочного инвертора
Эта модель предназначена для ручной сварки с использованием электродов для постоянного и переменного электротока. Благодаря использованию инвертора и соответствующей возможности преобразования электротока обеспечивается широкий диапазон регулировки мощности, именно поэтому такое оборудование может применяться для работы с различными по своим характеристикам тугоплавкости металлами.
Еще одним несомненным преимуществом Ресанта САИ 190к является простота работы с этим аппаратом. Даже если вы ранее никогда не занимались сваркой, то какой-либо дополнительной подготовки и обучения использованию этой модели вам не потребуется
Поэтому рекомендуется обратить внимание на компактную модель Ресанта САИ 190к дачникам и владельцам частных домов, которые самостоятельно выполняют различные работы по дому и хозяйству
Этот сварочный аппарат изготовлен в качественном металлическом корпусе и имеет удобный наплечный ремень для переноски. Корпус покрашен специальной защитной краской, что обеспечивает необходимую защиту от ржавчины. На корпусе имеются многочисленные отверстия для вентиляции и охлаждения силовой части инвертора.
При этом следует помнить о том, что данная модель сварочного инвертора не предназначена для работы в условиях повышенной влажности, это может привести к выходу из строя оборудования и поражению электротоком сварщика. Используя инвертор, не следует располагать его на пыльном полу, это может привести к засасыванию пыли внутрь аппарата, и впоследствии придется вскрывать инвертор и выполнять его очистку.
Внедрение автоматики на данной модели инвертора позволило существенно упростить сварку и повысить качество проводимых работ. Тут имеется функция Горячего старта, которая позволяет существенно упростить начало работы аппарата и зажжение дуги. Если на обычных ручных трансформаторных сварочных аппаратах зажечь дугу может лишь опытный сварщик, то тут включение устройства выполняется буквально нажатием одной клавиши.
Отметим и наличие функции Антизалипания, которая предотвращает нежелательное расплавление и залипание электрода при сварке металла. Благодаря наличию данной функции работать с таким сварочным аппаратом могут даже обычные домовладельцы-дачники, которые не имеют соответствующего опыта работы с подобным оборудованием.
Ресанта 190к оснащена встроенной защитой от перегрева, поэтому установленные внутри корпуса устройства температурные датчики при достижении температуры предельных величин отправляют соответствующие сигналы в блок управления, и инвертор прекращает работу до полного остывания силовой части устройства. Тем самым обеспечивается максимальная долговечность и беспроблемность эксплуатации такого оборудования.
Особенности использования модели САИ 190к
Использование данной модели сварочного инвертора в работе не представляет какой-либо сложности. Упрощенно алгоритм использования этого сварочного аппарата выглядит следующим образом:
- Необходимо в зависимости от характеристик свариваемых металлов выбрать толщину электрода и оптимальные показатели рабочего тока.
- Далее следует установить тумблер рабочего тока на минимум и нажать кнопку включения инвертора. Автоматика зажжет дугу, после чего вручную выставляем необходимые параметры рабочего сварочного тока.
- Непосредственно сама сварка заключается в расплавлении электрода, металл которого входит в прочную связь на молекулярном уровне с соединенными деталями, что позволяет обеспечить максимально возможную прочность и качество выполненной работы.
- После завершения работы вам останется лишь перевести показатель сварочного тока на минимум, выключить инвертор и после этого отсоединить кабели от аппарата.
Инверторный тип сварочника
Старые трансформаторные модификации сварочного аппарата имеют очень низкую цену, высокую ремонтоспособность, но обладают существенными недостатками: габаритами, значительным весом и зависимостью от напряжения сети. Выходной ток электронного счетчика ограничен потреблением электроэнергии до 4,5 кВт. Для сварочных работ при использовании толстых металлов потребление тока возрастает, и этот процесс оказывает значительную нагрузку на старые линии электропередачи, на которых попадаются также и скрутки (ведь в бывших странах СНГ они редко подлежат замене на новые).
На смену пришли сварочные аппараты инверторного типа, особенности функционирования которых существенно отличается.
Особенности функционирования
Сфера применения разнообразна, начиная от домашнего хозяйства и заканчивая предприятиями. Основная задача — обеспечение стабильного горения и поддержания сварочной дуги при выполнении сварочных работ, благодаря применению тока высокой частоты. Работа сварочного инвертора основана на принципах:
- Преобразования переменного входного напряжения 220 В в постоянное (постоянный ток преобразовывается в высокочастотный переменный ток несинусоидального характера).
- Последующее выпрямление высокочастотного тока (частота сохраняется).
Принцип работы и основные характеристики
Для поиска неисправностей инверторных сварочных аппаратов нужно ознакомиться с его структурной схемой. Она состоит из следующих элементов:
- Выпрямитель.
- Инвертор.
- Трансформатор.
- Выпрямитель высокочастотный.
- Схема управления и стабилизации (драйвер и плата управления).
- Регулятор тока сварки.
Благодаря такому устройству происходит снижение массы и габаритов. Использование импульсного трансформатора позволяет получать мощные токи во вторичной обмотке. Следовательно, сварочный инвертор представляет собой обыкновенный импульсный блок питания, как в компьютере, но с достаточно большой мощностью. С увеличением частоты происходит снижение массы и габаритов трансформатора (обратно пропорциональная зависимость). Для получения высокой частоты применяются мощные ключевые транзисторы.
Происходит переключение с частотой от 30 до 100 кГц (зависит от модели САИПА). Транзисторы только работают от постоянного напряжения (U), преобразуя его в ток высокой частоты. Получается постоянный ток из выпрямителя (выпрямление сетевого напряжения 50 Гц). Кроме того, в состав выпрямителя входит конденсаторный фильтр. При пропускании тока через диодный мост отсекаются отрицательные амплитуды переменного U (диод пропускает ток только в одном направлении). Положительные амплитуды не являются постоянными и получается постоянное U с заметными пульсациями, которые необходимо сглаживать при помощи конденсатора большой емкости.
В результате преобразований на выходе фильтра появляется U постоянного тока свыше 220 В. Диодный мост и фильтр образуют БП инвертора. Транзисторы подключаются к понижающему импульсному высокочастотному трансформатору, рабочие частоты которого составляют от 30 до 100 кГц (30000.100000 Гц), превышающие частоту питающей сети в 600 или 2000 раз. В результате этого происходит заметное уменьшение массы и габаритов.
Наиболее распространенными моделями являются ресанта САИ 220 (220а, 220к), а также и 190 (190а) модель. Сварочные инверторы обладают похожими характеристиками, отличающимися током сварки:
- Диапазоны сетевого напряжения: 145.270 В.
- Максимальная сила тока: до 35 А.
- Напряжение при холостом ходе: 75.85 В.
- Напряжение формирования дуги: 22.30 В.
- Диапазоны тока сварки: 5.270 А.
- Продолжительность нагрузки (ток максимальный): 4.8 мин.
- Максимальный диаметр (d) электрода: 5 мм.
- Масса: около 5 кг.
Функциональные возможности аппарата
Разработчики и производители наделили инвертор Ресанта САИ-190 техническими характеристиками и дополнительными опциями, которые делают работу с ним легкой, безопасной и комфортной, позволяют создавать качественные, надежные и аккуратные соединения даже сварщикам, не имеющим высокой квалификации и достаточного опыта.
Так, при достижении температуры внутри устройства критического значения термодатчик, имеющийся в электрической схеме, обеспечивает включение на передней панели сигнальной лампочки. В этой ситуации необходимо проверить, не замкнуты ли между собой силовые кабели, а затем дать инвертору остыть, не отключая его.

Технические параметры САИ-190 в сравнении с другими сварочными аппаратами Ресанта
К дополнительным опциям, которыми наделен инвертор «Ресанта» данной модели, относятся:
- «Горячий старт» – функция, обеспечивающая быстрое зажигание дуги и ее стабильное горение;
- «Антизалипание» – опция, предполагающая автоматическое прекращение подачи электротока на электрод в тот момент, когда последний приваривается к поверхности детали (после того как электрод будет отделен от обрабатываемой поверхности, ток снова начнет поступать к нему).
К особенностям инвертора Ресанта САИ-190 следует отнести:
- плавную и точную регулировку сварочного тока, сила которого может варьироваться в интервале 10–190 А;
- наличие удобного наплечного ремня (это позволяет переносить устройство по рабочей площадке и использовать его для сварки в труднодоступных местах);
- размещение электрических схем и других элементов внутренней конструкции аппарата в прочном металлическом корпусе, который надежно защищает их от механических повреждений и активного запыления.

Часто встречающиеся неполадки в работе САИ-190
Преимуществами инвертора Ресанта САИ-190, о чем свидетельствуют и отзывы тех, кто уже работал с ним, являются:
- надежные IGBT-транзисторы, составляющие основу электросхемы;
- компактные размеры и легкий вес (это придает устройству исключительно высокую мобильность, позволяет использовать его для выполнения работ даже в труднодоступных местах);
- наличие опции «Защита от перегрева»;
- наличие системы вентиляции туннельного типа;
- точная и плавная регулировка сварочного тока, сохранение рабочих параметров даже при резких скачках в электросети;
- высокая производительность, обеспечиваемая техническими характеристиками инвертора;
- класс защиты – IP 21;
- простота эксплуатации и технического обслуживания;
- экономное потребление электроэнергии;
- наличие дополнительных опций «Антизалипание» и «Горячий старт».
- Провода и кабели, поставляемые в комплекте с инвертором, имеют небольшую длину, что не слишком удобно.
- Вентиляторы устройства, установленные во внутренней части корпуса, не приспособлены для работы при достаточно низких температурах (от –25 градусов Цельсия): замерзают и перестают вращаться.
Схема и ремонт
Если нет желания отдавать сварочник в ремонт и хочется разобраться самостоятельно (ведь схема не такая сложная), то нужно найти и изучить схему и неисправности РЕСАНТА САИ 190. Если есть опыт, то схему можно не использовать вообще, которая нужна только для удобства и быстрого поиска неисправностей. Для иллюстрации примера приведена схема сварочника инверторного типа РЕСАНТА САИ 220 (190), а также отмечены основные радиоэлементы, которые часто выходят из строя.

Схема 1 — Электрическая схема сварочного инвертора ресанта САИ 220.
Для ремонта аппарата нужно разобрать типовые неисправности и способы их устранения.
Типовые неисправности
Иногда сварочный аппарат инверторного типа дает сбой. Причины и последствия могут быть разнообразными. Если есть возможность, то следует сдать его в ремонт. Однако многие захотят сделать его самостоятельно. Благодаря такому решению вопроса можно повысить свои знания в области электротехники, ведь электрических приборов очень много и на их ремонте можно существенно экономить. Неисправности следует классифицировать на простые и сложные. К простым относятся:
- Перегрев из-за пыли.
- Обрыв проводов.
- Потеря мощности (из-за влажного корпуса).
- Пробивание массы на корпус.
- Плохие контакты.
- Залипание электрода.
Любой электрический прибор не любит пыль, так как она затрудняет отдачу тепла, является проводником тока (возможно КЗ). Даже при качественной уборке помещения пыль все равно будет. Регулярное обслуживание не только способно продлить срок эксплуатации приборов, но и оградит от множества проблем финансового и ремонтного характера.
Обрыв проводов бывает в тех местах, которые подвержены постоянным перегибам. Перегиб проводов очень сложно отследить, и часто это приводит к КЗ. Кроме того, на колодках, держащих электрод, разбалтываются контакты, делая сварку менее качественной или невозможной. Периодически все контакты нужно подтягивать.
Работа во влажном также влияет на работу сварочника. Может произойти потеря мощности. В этом случае необходимо избегать таких условий работы.
При пробивании массы на корпус (выбивает предохранитель и счетчик) нужно проверить места соприкосновения токоведущих частей с корпусом и заизолировать провод.
Кроме того, при нестабильной дуге следует проверить качество электродов и выставленный ток.
Поломки сложного типа
К поломкам сложного типа относятся неисправности какого-либо радиоэлемента и требуют дополнительных знаний. Если нет опыта в ремонте радиоаппаратуры, то существует 2 способа решения проблемы:
- Отдать квалифицированному специалисту.
- Приобрести опыт в этой сфере и сделать все самостоятельно.
Следует обратить внимание на правила техники безопасности при ремонте аппаратуры и быть очень аккуратным. На самом деле, в ремонте своими силами нет ничего сложного
Необходимо лишь открыть интернет и найти все детали сварочника инверторного типа. В интернете существует множество информации о проверке конкретной детали. Даже есть и проверка микросхем в домашних условиях.
В первую очередь, нужно визуально осмотреть детали. Это могут быть подгоревшие резисторы, диоды, вздувшиеся электролитические конденсаторы, подгоревший трансформатор и многое другое. Если ничего не обнаружено, то нужно проверить поступление входного U на диодный мост. Для этого его выход нужно отсоединить. При пробитых диодах нужно заменить неисправные и повторить попытку. Если не горят светодиоды, то необходимо их проверить и по возможности заменить на исправные.
Изучаем сварочный аппарат Ресанта САИ-190
Аппарат Ресанта САИ предназначен для электродуговой сварки. Разработан агрегат в Латвии, но производство находится в Китае. Он удачно используется как на профессиональном уровне, так и для бытовых целей. Для сварки покупают штучные электроды со специальным покрытием.
Вся работа устройства осуществляется в ручном режиме. Сварочный однофазный инвертор Ресанта САИ 190, подключается к обыкновенной сети с напряжением в 220 В, при частоте тока 50 Гц.
Он прост в настройках, применении, это и дало возможность набрать прибору большую популярность среди не только специалистов с большим опытом, но и любителей.
Функционал и особенности работы прибора Ресанта 190
Схема сварочного инвертора Ресанта САИ построена на преобразовании напряжения с переменным током 50 Гц в постоянную составляющую. Затем постоянная обратно преобразуется в переменную с высокочастотными показателями.
Установлен широтно-импульсный модулятор, который регулирует сварочный ток. Сварочный инвертор Ресанта САИ 190 оснащен защитой от перегрева. Когда она срабатывает, на панели зажигается специальная лампочка, она свидетельствует о том, что нужно проверить рабочие кабеля на наличие замыкания. После, работа с устройством прекращается.
Не отключая его от сети, дается время на остывание.
Ресанта — это прибор, который включает в себя функцию Anti Stick (защита от залипания электрода) и Hot Start (это позволяет быстро и качественно начать процесс сварки). Обе этих опции, облегчают работу для новичка. Также они повышают уровень качества проделанной работы, её КПД и способны экономить электроэнергию.
Выгодные отличия
Выгодные отличительные черты:
Агрегат обладает возможностью стабильной и продолжительной службы. Инверторный сварочный аппарат оснащен корпусом из высококачественного металла, способным защищать устройство от внешних повреждений;
Удобство над контролем тока. Для обеспечения качественно выполненных швов, ток регулируется в диапазоне от 10 до 190 А;Прост в транспортировке.
Специальный ремень, позволяет без проблем переносить аппарат с места на место.
Не требует постоянного сервисного обслуживания;Высокий уровень производительности;Способность проводить качественную сварку при колебаниях в сети.
Все параметры, выставленные для сварочного процесса, не будут подвергаться корректировке на этом фоне.
Что входит в комплект?
При поставке вы получаете сам инвертор Ресанта САИ 190 ПН, 2-х метровый кабель с электродержателем, паспорт продукта, 1,5 метровый кабель и заземляющая клемма.
- большая глубина сварочной ванны;
- возможность постепенного изменения показателей тока;
- силовые транзисторы, которые производятся с учётом современных технологий, позволили облегчить вес устройства;
- в процессе работы, металл не разбрызгивается в большом количестве;
- удачно работает при перепадах в сети.
Особенности инвертора
Использование современных технологий позволяет даже простейшим инверторам, к которым относится модель Ресанта 190, обеспечивать высочайшее качество сварки, одновременно такие аппараты компактны и просты в использовании. Благодаря своей высокой мощности аппарат может использоваться для работы с чугуном и цветными металлами. Этот агрегат преобразует сетевое напряжение в импульсный ток, который в последующем выпрямляется, и на выходе мы получаем качественную сварочную дугу с ровными показателями мощности электротока.
Модель инвертора САИ 190 имеет функции антизалипания и горячий старт, что позволяет не только упростить использование такого аппарата, но и предупреждает порчу электродов. Это характерно при использовании оборудования не слишком опытными сварщиками. Тем самым сокращается расход дорогих электродов без потери качества соединения металла.
https://youtube.com/watch?v=1VB1RpjJkSM
Используемая автоматика поддерживает ровную электрическую дугу. Вся работа регулируется автоматикой, что позволяет использовать агрегат даже обычным домовладельцам. Инверторная система позволяет использовать САИ 190 при нестабильном напряжении в сети, гарантируя при этом хорошее качество сварки.
Инверторная технология позволяет не только оптимальным образом регулировать показатели напряжения на выходе из аппарата, но и гарантирует высокие показатели сварочного тока. У данной модели имеется возможность регулировки тока сварки от 10 до 190 Ампер. Мощности в 190 Ампер будет достаточно для работы с различными тугоплавкими металлами.
https://youtube.com/watch?v=vkwt3FNxIP0
По продолжительности беспрерывной работы такие установки относятся к полупрофессиональным моделям. При силе тока в 190 Ампер допускается 7-минутная непрерывная сварка, после чего устройству необходим отдых в течение 3 минут для охлаждения.
Сварочный аппарат Ресанта 190 оснащен системой предупреждения перегрева, поэтому как только температура достигает предельных показателей, срабатывает защита, и агрегат отключается, вплоть до его полного охлаждения. Такая аварийная защита может срабатывать при наличии замыкания в сети.
Неисправности инверторных устройств
Перед ремонтом инверторного сварочного аппарата своими руками желательно ознакомиться с принципом действия, а также с его электронной схемой. Их знание позволит быстрее выявить причины поломок и постараться своевременно устранить их.
Электрическая схема
В основу работы этого устройства заложен принцип двойного преобразования входного напряжения и получения на выходе постоянного сварочного тока путём выпрямления высокочастотного сигнала.
Использование промежуточного сигнала высокой частоты позволяет получить компактное импульсное устройство, располагающее возможностью эффективной регулировки величины выходного тока.
Поломки всех сварочных инверторов условно можно разделить на следующие виды:
- неисправности, связанные с ошибками в выборе режима сварки;
- отказы в работе, обусловленные выходом из строя электронного (преобразовательного) модуля или других деталей устройства.
Метод выявления неисправностей инвертора, связанных с нарушениями в работе схемы, предполагает последовательное выполнение операций, производимых по принципу «от простого повреждения – к более сложной поломке». С характером и причиной поломок, а также со способами ремонта более подробно можно ознакомиться в сводной таблице.
Там же приводятся данные по основным параметрам сварки, обеспечивающие режим безаварийной (без отключения инвертора) работы устройства.
Особенности эксплуатации
Обслуживание и ремонт сварочных аппаратов инверторного типа отличается рядом особенностей, связанных со сложностью схемы этих электронных агрегатов. Для их ремонта потребуются определённые знания, а также умение обращаться с такими измерительными приборами, как цифровой мультиметр, осциллограф и подобные им.
В процессе ремонта электронной схемы сначала производится визуальный осмотр плат с целью выявления обгоревших или «подозрительных» элементов в составе отдельных функциональных модулей.
Если в ходе осмотра никаких нарушений обнаружить не удаётся – поиск неисправности продолжается путём выявления нарушений в работе электронной схемы (проверки уровней напряжения и наличия сигнала в её контрольных точках).
Для этого потребуется осциллограф и мультиметр, приступать к работе с которыми следует лишь при наличии полной уверенности в своих силах. Если возникли какие-либо сомнения по поводу своей квалификации – единственно верным решением будет отвезти (отнести) прибор в специализированную мастерскую.
Специалисты по ремонту сложных импульсных устройств оперативно найдут и устранят возникшую неисправность, а заодно и проведут техобслуживание данного агрегата.
Порядок самостоятельного ремонта
В случае принятия решения о самостоятельном ремонте платы – рекомендуем воспользоваться следующими советами опытных специалистов.
При обнаружении в ходе визуального осмотра сгоревших проводов и деталей следует заменить их новыми, а заодно и переткнуть все разъёмы, что позволит исключить вариант пропадания контакта в них.
Если такой ремонт не привел к желаемому результату – придётся начать поблочное обследование цепей преобразования электронного сигнала.
Для этого необходимо найти источники, в которых приводятся эпюры напряжений и токов, предназначенные для более полного понимания работы этого агрегата.
Ориентируясь на эти эпюры с помощью осциллографа можно последовательно проверить все электронные цепочки и выявить узел, в котором нарушается нормальная картинка преобразования сигнала.
При сомнениях в работоспособности этой платы можно попробовать заменить её исправной (от другого, работающего инвертора) и попытаться вновь запустить сварочный аппарат.
В случае благоприятного исхода останется только отдать свою плату в ремонт или заменить её купленной новой. Таким же образом следует поступать и при появлении подозрений в исправности всех других модулей или блоков сварочного аппарата.
В заключении напомним, что ремонт любых сварочных агрегатов (и инверторов, в частности) считается достаточно сложной процедурой, требующей определённых навыков и умения обращаться со сложной измерительной техникой.
При наличии малейших сомнений в своём профессионализме следует воспользоваться помощью специалистов и предоставить им возможность вернуть неисправный аппарат в работу.
Обзор аппарата Ресанта САИ 190 ПРОФ
Эта модель более популярна у профессиональных сварщиков. Принцип работы аналогичен с уже рассмотренной нами моделью, но присутствуют и кое-какие дополнения в виде функции ARC FORCE. Она позволяет регулировать изменение силы тока при сварочном процессе. Перед работой, учитываются виды металлов для сварки и их толщина, затем выбирается требуемое значение от 0 до 100% исходя от ранее определённого тока сварки. При этом дуга будет обладать стойкостью, а металл обретёт текучесть.
Технические показатели:
- Защита корпуса — lP21;
- Регулировка тока сварки от 10 до 190 А;
- Напряжение дуги — 26 V;
- Электроды d — 5 мм;
- ПН — 70%
- Рабочее напряжение — 100-260 В;
- Максимальное потребление тока — 33 А;
- Холостой ход — 65 V;
Достоинства модели
В первую очередь, в глаза бросается современный внешний вид аппарата. На панели управления, установлена защитная прозрачная крышка из прочного пластика. Цифровой дисплей покажет все значения и выставленные показатели для удобства работы. Увеличилось количество отверстий для вентиляции. Сверху оборудована специальная ручка для удобного перемещения, вес агрегата около 4,8 кг. Все принятые меры позволили дать возможность сэкономить потребляемую электроэнергию на 30%.
Был установлен корректор коэффициента мощности, он обеспечит стабильность, при работе с напряжением от 100 В. Аппарат также поддерживает свою работоспособность при подключении ко многим автономным источникам питания.
Интересно! Если для аппарата Ресанта САИ-190 требуется генератор, мощность которого составит не менее 5.5 кВт, то для ПРОФ модели, достаточно будет показателя в 4,6 кВт. При этом стабильность работы не будет затронута.
Инструкция по применению инвертора Ресанта САИ 190
Подключение устройства к сети происходит без специальных правил и требований. Аппарат зануляется через подключаемый шнур, поэтому розетку стоит обязательно заземлить. В инструкции прописано, что для удачного подключения уместна установка автоматов со значением не меньше 16 А.
На близком расстоянии от агрегата не должны вестись работы с инструментами, создающими пыльную атмосферу. В их число входят болгарки, электрические пилы или шлифовальные машины. Если Ресанта работает в обычном режиме или даже вхолостую, не стоит её накрывать, создавая ограничения для теплопроводимости, для обеспечения стабильной работы, охладительная система не должна подвергаться раздражениям.
Сварка строго запрещена под дождем или в помещениях с повышенной влажностью. Работа с аппаратом не начинается сразу, если его занесли с улицы, где на данный момент минусовая температура, инвертор должен простоять в помещении без работы как минимум 2 часа.
Рекомендации
Не выключайте оборудование слишком часто, если индикатор загорелся, уместно просто переждать чуть более 15 минут, пока он остынет. Когда работа происходит в прерывистом режиме в течение 7-9 минут, сварка не отключается, нужно прождать около 3-х минут холостой работы. Безвредное отключение возможно только тогда, если работы не будут вестись на протяжении одного часа.
Для ухода за техникой, рекомендуется прочищать внутренние плоскости от возможной пыли и грязи. Частота зависит от степени загрязнения или времени работы, проведённой в пыльных помещениях.
Какими бывают самые распространённые причины поломки аппарата?
Первое и простое правило, которого стоит придерживаться для того, чтобы сварочный аппарат для сварки Ресанта САИ 190 прослужил долго и без проблем, это периодическая чистка и соблюдение правил эксплуатации, но есть и другие факторы, которые могут привести к ремонту модели:
- Быстрый нагрев в том случае, если вентилятор вышел из строя;
- Обрывы в цепи или неисправность кабеля не позволит включить устройство;
- По причинам обрыва кабеля, отсутствует дуга, это приводит к сгоранию печатной платы или теряется «масса».
Как пользоваться сварочным аппаратом Ресанта 190
Перед тем, как приступить к работе, следует внимательно ознакомиться с требованиями безопасности. Порядок выполнения работ:
- зачищается поверхность свариваемых деталей. На расстоянии 1-2 см от сварочного шва материал должен быть очищен от краски, масла, пыли и прочих загрязнений;
- удерживая сварочную маску перед лицом, необходимо поджечь дугу. Наиболее эффективным считается метод «чиркания» – по принципу поджига обыкновенной спички;
- после активации сварочной дуги, нужно ее удерживать. Для этого необходимо придерживаться расстояния от электрода до поверхности металла, которое равняется расходника. Угол наклона по вертикали желательно выдерживать в диапазоне 20-30 градусов;
- по завершению формирования сварочного шва электрод следует отвести немного назад, а потом резко вернуть в начальное положение, чтобы ванночка наполнилась расплавом;
- шлак очищается при помощи специального сварочного молоточка или жесткой металлической щетки;
- заменять электрод и двигать свариваемые элементы безопаснее с использованием диэлектрических плоскогубцев;
- при смене электрода нужно выключать сварочный аппарат, предварительно снизив силу тока до минимального значения.
В целях безопасности запрещается:
- эксплуатировать оборудование в помещении с высокой влажностью или на открытой площадке во время дождя;
- применять абразивные и режущие средства металлообработки в непосредственной близости к инвертеру. Это приведет к попаданию мелких металлических частиц внутрь, что в конечном итоге приведет к выходу оборудования из строя;
- работать, если повреждена изоляция на питающем или сварочном кабеле;
- включать аппарат принесенный из холода в теплое помещение. Нужно дать оборудованию постепенно нагреться (адаптироваться), чтобы избежать образования конденсата.






























