Настройка
Правильная предварительная настройка самодельного металлоискателя поможет протестировать чувствительность прибора на разных глубинах. Выполняется она следующим образом:
- Включить питание прибора.
- В течение 10–15 секунд динамик издаст звук в виде щелчков.
- Переменным резистором необходимо добиться самого громкого и частого импульса.
Далее проводится тест устройства. К катушке подводится металлическая монета и определяется чувствительность по частоте издаваемых динамиком щелчков. После теста на поверхности, проверяется проникающая способность устройства.

Для этого необходимо поместить металлический предмет на глубину до 0.5 метра и найти его. Во время поиска требуется внимательно прислушиваться к поступающим сигналам. Это поможет понять принцип оповещения. Также тест проводится на почвах различной твердости и влажности.
Простые самодельные конструкции
На сегодня есть много способов, как можно сделать металлоискатель в домашних условиях, используя практически только подручные средства. Для реализации некоторых способов нужно иметь специальные знания в области электротехники, а другие варианты можно применять без каких-либо знаний.
Металлоискатель из компьютерных дисков
В интернете есть много информации, как можно сделать металлоискатель из компьютерных CD или DVD дисков. Схема не является сложной, и такой аппарат может сделать даже школьник. Для этого не нужно иметь опыт работы с электротехникой или специальные инструменты. Теоретически металлоискатель своими руками из телефона (сотового или стационарного) также можно сделать самостоятельно.
В качестве основного материала используют:
- CD или DVD диски (рекомендуются двухсторонние, так как аппарат выйдет более чувствительный);
- обычные наушники;
- калькулятор (можно использовать и дешёвые китайские аналоги);
- батарейки;
- клей и изолента.
Для того чтобы собрать из этих деталей работающий металлоискатель, необходимо:
- Срезать с наушников штекер и снять изоляцию на 5−10 миллиметров.
- Каждый зачищенный провод нужно разделить на две части. В итоге должны образоваться четыре части.
- К каждому проводу необходимо прикрепить диск с помощью клея. Если диск односторонний, то приклеивать нужно к пишущей стороне.
- Дополнительно провода требуется зафиксировать изолентой.
- Оставшиеся разделения с проводов необходимо прикрепить к плюсу и минусу батарейки.
- Тщательно заизолировать провода.
- Включённый калькулятор следует установить к CD диску с помощью изоленты.
- Сверху положить DVD диск и соединить их скотчем.
- Сверху DVD диска прикрепить изолентой батарейку.
- Этап тестирования.
Дополнительно можно сделать ручку для удобного эксплуатирования металлоискателя. В основном такие металлоискатели используются для поиска незначительных и небольших предметов, например, для поиска металлопрофиля в стене. Для поиска различных монет и драгоценных металлов такое приспособление не годится, но для домашних нужд в самый раз.
Радиоприёмник в качестве основы
На практике используют хороший и дешёвый способ создания металлоискателя из радиоприёмника. Этот вариант ничем не хуже предыдущего, а, наоборот, отличается повышенной мощностью.
Для создания подобного металлоискателя необходимы:
- коробка от обыкновенного компьютерного диска;
- радиоприёмник, работающий на частоте АМ;
- калькулятор;
- скотч.
Использовать эти материалы следует так:
-
Внутри подготовленной коробки вмонтировать калькулятор и радиоприёмник с помощью двухстороннего скотча.
- Радиоприёмник необходимо настроить на максимальную частоту. Обязательно нужно следить за тем, чтобы отсутствовали помехи и шумы от радио.
- После этого тихо открывать коробку и закрывать — тем самым, искать максимально чистое положение звука. Если оно найдено, то в таком положении металлоискатель готов к использованию.
Как видно из ситуации, сделать более или менее мощный поисковый аппарат не составит никакого труда, и займёт минут 5 не больше. Этот вариант для начинающих пользователей, так как сделать его можно без микросхем, чертежей и необходимого опыта в электротехнике. К нему также можно установить ручку для удобного пользования. Аппарат идеально подойдёт для обнаружения старой проводки или металлопрофиля.
Это и есть один из самых благоразумных способов создания металлоискателя собственноручно. Решение остаётся за каждым. С одной стороны, есть возможность сэкономить до 5000 рублей, а с другой — самодельные аппараты не всегда работают так, как надо.
Originally posted 2018-03-28 15:34:45.
Подробная инструкция металлоискателя терминатор 3 своими руками
Данный тип конструкции предназначен для поиска монет. Процесс его сборки совсем несложен. Однако опыт по сборке такого инструмента все же необходим. Терминатор способен обнаружить предмет, даже если цель захвата минимальна.
Для начал следует подготовить необходимое оборудование, а именно:
- мультиметр, который измеряет скорость.
- LC метр.
- Осциллограф.
Далее необходимо найти схему с разбивкой на узлы. Теперь можно изготовить печатную плату, в которую следует впаять по порядку перемычки, резисторы, панели под микросхемы и остальные детали. Следующим шагом будет промывка спиртом платы. Обязательно стоит проверить на наличие дефектов. В рабочем ли состоянии плата можно проверить следующим образом:
- Включить питание.
- Выкрутить регулятор чувствительности до того, как в динамике не будет слышен звук.
- Коснуться пальцами разъема датчика.
- При включении должен мигнуть, а затем погаснуть светодиод.
Если все действия произошли, то все сделано правильно. Теперь можно делать катушку. Необходимо подготовить обмоточный эмальпровод 0,4 мм диаметром, который надо сложить вдвое. На листе фанеры рисуется круг, имеющий диаметр 200 мм и 100 мм. Теперь по кругу надо вбить гвозди, расстояние между ними должно быть 1 см.
Далее можно перейти к наматыванию витков. На 200 мм следует сделать их 30, а на 100 — 48. Затем первую катушку надо пропитать лаком, когда он высохнет, можно обмотать ниткой. Нитку можно снять, и, спаяв середину, получится цельная обмотка из 60 витков. После катушку надо обмотать изолентой довольно плотно. А сверху накладывается фольга в размере 1 см, это будет экран, на нее сверху мотается еще изолента. Концы должны выходить наружу.
На второй катушке также необходимо спаять середину. Для того чтобы запустить генератор, надо первую катушку подключить к плате. Вторую катушку следует обмотать проводом в 20 витков, затем подключаем ее к плате. Теперь требуется подключить осциллограф минус на минус к плате, а плюс подключается к катушке. Обязательно посмотрите какая частота будет при включении и запомните ее или зафиксируйте на бумаге.
Теперь катушки надо положить в специальную форму, чтобы потом залить их смолой. Далее осциллограф подключается к плате, минусовым полюсом, амплитуда должна достигнуть нулевого значения. Катушки в форме заливают смолой примерно на половину глубины. Когда все готово, проводится настройка шкалы дискриминации металлов.
Список деталей для металлоискателя терминатор 3
В качестве деталей для металлоискателя трио понадобятся:
- Конденсаторы металлоплёночные;
- SMD резисторы;
- Микросхемы;
- Транзисторы;
- Диоды.
При наличии данных деталей можно собирать металлодетектор терминатор про самостоятельно.
Пошаговая инструкция по сборке простого самодельного металлоискателя своими руками
Необходимые инструменты и материалы
Для сборки металлоискателя своими руками понадобятся:
- Инструменты: кусачки, ножик, пила мелкая, отвертка, паяльник.
- Материалы: провод, припой, флюс, клей, изолента, радиодетали, деревянная или пластиковая палка.
В качестве штанги, а также элементов ее крепления нужно использовать диэлектрики (полимеры, дерево, клей), чтобы они не вносили помех в работу металлоискателя.
Подготовка деталей
Нужно подготовить плату, на которой будет монтироваться электрическая схема. В качестве платы может использоваться даже картон. На ней от руки размечают расположение будущих деталей и проделывают отверстия.
Радиодетали покупают в магазине или выпаивают из старой аппаратуры. Однако нужно следить, чтобы детали были одинаковыми. Это позволит легче согласовать работу двух детекторов.
Чувствительного металлоискателя на базе схемы двухконтурного осциллятора
Этапы изготовления:
- Располагают на плате транзисторы, резисторы и конденсаторы и припаивают согласно приведенной ниже схеме.
- Припаивают два провода от батарейного отсека, а также два пьезоэлектрических динамика.
- Наматывают провод на круглый каркас диаметром около 22 см. После 10 витков делают отвод провода длиной 20 см. Провод в месте отвода не разрывают, а складывают руками пополам. Делают еще 20 витков. В результате должно получиться три вывода длиной 20 см: начало провода, конец и отвод после 10-го витка.
- Снимают катушку с каркаса, придерживая витки руками, и плотно фиксируют изолентой.
- Наматывают вторую катушечку, которая должна зеркально повторять первую. Снимают ее с каркаса и фиксируют изолентой.
- Припаивают согласно схеме выводы катушечных детекторов.
- Собирают подставку. Катушки располагают друг от друга на расстоянии примерно 15 см, а между ними прикрепляют плату.
- Настраивают детекторы перед закреплением. Включают металлоискатель и, перемещая руками катушки, добиваются максимальной тишины. Подносят металл к одной из них. Если звук заметно изменяется, значит, металлоискатель работоспособен.
- Фиксируют элементы клеем и замазывают масляным лаком.
- Прикрепляют к подставке рукоятку.

На трансформаторе с Ш-образными пластинами
Это простой параметрический металлоискатель с индуктивной обратной связью. Позволяет обнаруживать скрытую проводку, арматуру в стенах и перекрытиях, а также крупные металлы в почве. Трансформатор используется маломощный от любого радиоприемника. Чтобы своими руками превратить трансформатор в детектор, нужно разомкнуть его магнитопровод: снять каркас, прямые перемычки и обмотки.
Существуют две схемы переделки трансформатора. В первой используются старые обмотки, во второй они наматываются заново.
В первом случае Ш-образные пластины нужно сложить вместе и на них надеть обмотки. Обмотка на схеме II – сетевая, обмотка I – понижающая на 12 В. Конденсатором С1 настраивается тон звука. Вместо транзистора МП40 можно использовать КТ361.
Во втором случае на Ш-образные пластины наматываются обмотки на 1000 витков (на схеме I) и 200 витков (на схеме II). Для обмотки I используется провод ПЭЛ-0,1. Через 500 витков делается отвод. Обмотка II наматывается проводом ПЭЛ-0,2.
Трансформатор герметизируется и помещается на нижней штанге металлоискателя. При приближении к металлу в наушниках изменится тональность сигнала.
На транзисторах
Также несложная схема, состоящая из транзисторов К315Б или К3102, конденсаторов, резисторов, наушника и элемента питания.
Первый транзистор создает задающий генератор, второй – поисковый генератор. Если к катушке приблизить металл, в наушниках появляется звук. Подробная схема приведена ниже.

На микросхеме К561ЛЕ5
Схема состоит из микросхемы, наушников, резисторов и конденсаторов. Катушка L1 подключается к задающему генератору, а L2 – к поисковому генератору микросхемы. Металлический предмет влияет на частоту поискового генератора, меняя звук в наушниках. Настраивается МД конденсатором С6. Он устраняет лишние шумы. Напряжение питания прибора 9 В.

Предназначение устройства
Изначально металлодетекторы выпускались для военных целей в качестве миноискателей. С опытом изготовления приборов в домашних условиях спектр их использования сильно расширился.
Металлодетектор Пират.
С помощью устройств, сделанных своими руками, ведется поиск металла в грунте в развлекательных целях — для обследования дачного участка, привлечения туристов и т.д. Они помогают найти утерянные золотые ювелирные украшения и другие ценные предметы на пляжах.
Детекторы позволяют разыскать под толщей земли металл для последующей сдачи на переплавку. Они используются в строительно-ремонтной сфере при поиске труб в грунте, линий прокладки кабелей и арматуры в стенах.
П О П У Л Я Р Н О Е:
Схема данного металлодетектора простая, из активных элементов одна микросхема, транзистор и несколько диодов. Несмотря на простоту схемы металлодетектор, способен среагировать на приближение медной монеты (диаметром 2,5 см) к катушке на расстоянии около 10 см, а крупные предметы из цветных металлов, на расстоянии более 1 метра!
Простой металлоискатель своими руками
Ранее мы рассматривали различные схемы металлоискателей. Их можно посмотреть во вкладке «Схемы радиолюбителям/металлоискатели». Сегодня рассмотрим схему простого металлодетектора с довольно неплохими характеристиками.
Схема построена на одной микросхеме, в составе которой четыре операционных усилителя.
Схема простая и рекомендована начинающим радиолюбителям.
С помощью простой схемы на одном транзисторе можно обычный радиоприёмник АМ-диапазона (СВ/ДВ) превратить в металлодетектор!
Схема способна определять цветной или черный металл с расстояния до 20 см, в зависимости от размера объекта обнаружения.
- Какие схемы наиболее подходят для использовании на металлоискателе?
а) Транзисторная или NE555.
б) КР 1006 ВИ1, NE555 или Am2504.
- Какую схему предпочтительнее всего использовать для установки на Пират и почему?
а) Транзисторную — она увеличит радиус действия прибора.
б) NE555, поскольку она обеспечит лучшую стабильность при работе.
- Какой источник питания подключают к плате для работы металлоискателя?
а) Одну батарейку типа Крона.
б) Четыре батарейки Крона, что соединены параллельно.
в) Один аккумулятор.
- При сборке аппарата на транзисторе, что обозначает резистор R1?
а) Частота генерации.
б) Длительность импульса.
Функциональные и технические параметры металлодетекторов
Прежде чем выбрать и купить хороший металлоискатель, следует чётко определиться с тем, в какой среде будут вестись поисковые работы. Также необходимо учесть предполагаемые размеры искомых предметов и глубину их залегания
Рассмотрим основные характеристики, на которые нужно обратить особое внимание при покупке детектора:
- принцип действия;
- рабочая частота прибора;
- чувствительность;
- вес;
- балансировка грунта;
- целеуказание;
- дискриминатор;
- дополнительные функции.
Принцип работы и рабочая частота детектора – основные характеристики, определяющие возможности прибора и показывающие, к какой категории его можно отнести (простой грунтовый, средний класс или профессиональный). Чувствительность определяет глубину залегания предметов, с которой может работать прибор. Как правило, этот показатель находится в пределах от 100−150 мм до 600−1500 мм. Однако существуют глубинные модели, предназначенные для поиска предметов на глубине 5 метров. Дискриминатор даёт возможность настроить прибор на поиск определённого вида металла. Это позволяет оператору не отвлекаться на металлизированный мусор.
Более сложная схема с шестью катушками
Для лучших результатов можно использовать несколько катушек и плату Arduino Nano.
Понадобятся:
- контроллер Ардуино;
- 9-вольтовый источник питания;
- счетверенный компаратор LM339 — 2 шт.;
- макетная плата Veroboard 50 на 80 мм;
- резисторы на 1 кОм — 5 шт.;
- резисторы на 100 Ом — 5 шт.;
- диод сигнальный IN4148 — 5 шт.;
- конденсатор на 0.1 мкФ — 5 шт.;
- конденсатор керамический на 330 пФ — 5 шт.;
- резистор на 10К — 1 шт.;
- светодиодная лента с резистором на 150 Ом, под напряжение 3 В — для визуальной индикации.
Проводником здесь служит медный провод сечением 0.26 мм и 25 метров в длину. Также нужны 3 мяча для пинг-понга, лист пластика, 6-мм МДФ 22 на 23 см для основы катушек (два листа), двухкомпонентный эпоксидный клей и экранированный кабель сечением 2–3 мм и длиной 30 см. Под рукоять можно взять пластиковую ручку швабры с гибким шарниром или другую похожую конструкцию.
Подготовка
Сперва создадим на картоне шаблон, нарисовав на нем круг радиусом 40 мм и разделив его на 8 одинаковых сегментов. Должна получиться шестиугольная форма. С ее помощью рисуется контур на листе бумаги. Всего должно получиться пять форм, которые следует скопировать на доску МДФ, как показано на картинке. Получившееся следует вырезать в двух экземплярах.
Далее в центре каждого шестиугольника одной из форм фрезой сверлятся отверстия под будущие катушки:
И листы скрепляются эпоксидным клеем, в результате чего появляется основа детектора.
Затем на 40-мм цилиндр наматывается 40 витков проволоки. Должно получиться пять таких катушек. Обмотки можно склеить горячим клеем, оставляя в начале и конце по 20 см для соединения с платой.
После этого в каждом узле катушки высверливается 3-мм отверстие для подвода проводов, и намотанные блоки приклеиваются на место.
Важно делать их «заподлицо» с плитой МДФ, чтобы катушки не портились при работе с прибором
Монтаж
Схема будущего металлоискателя:
Монтажная плата размечается по созданному ранее макету.
Сперва ставится контроллер Arduino и чип LM339. Затем добавляются конденсаторы и резисторы, с ними же ставится экранированный кабель.
Конденсаторы на 0.1 мкФ можно разместить прямо на МДФ для экономии места и провода, там же ставятся диоды.
Когда система собрана, ее остается разместить в корпус. Для верхней и нижней части по шаблону вырезаются пластиковые листы, из пластика же делаются боковины. В крышке сверлятся отверстия для диодов — здесь пригодятся пластиковые шарики, которые разрезаются на половинки и ставятся под отверстиями для рассеивания света. Допустимо обойтись без них — рассеивание нужно лишь для красоты.
Источник питания в данном случае заключен в контейнер на крышке.
Готовый вид конструкции:
Функциональные и технические параметры металлодетекторов
До того, как приобрести качественный металлодетектор, нужно определиться со средой поисковых работ. Требуется учитывать потенциальные габариты искомых объектов и глубину залегания. Ключевые показатели, на которых делается акцент во время приобретения устройства:
- принцип воздействия;
- частота;
- восприимчивость;
- масса;
- балансировка почвы;
- целеуказание;
- дискриминатор;
- вспомогательный функционал.
Принцип функционирования и рабочая частота являются основными показателями, которые определяют возможности устройства и показывают, к какому классу его можно отнести.
Есть глубинные изделия, которые предназначаются для обнаружения предметов на глубине 5 м ФОТО: bestvix.ru
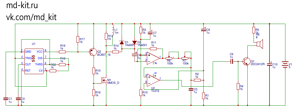
Краткая инструкция по настройке металлоискателя «Пират», сделанного своими руками
После того как основные элементы металлоискатели готовы, приступаем к сборке. На штанге металлоискателя крепим все узлы: корпус с катушкой, приёмо-передающий блок и рукоятку. Если вы всё сделали правильно, то дополнительные манипуляции с прибором не потребуются, так как он изначально имеет максимальную чувствительность. Более тонкая настройка выполняется посредством переменного резистора R13. Нормальная работа детектора должна обеспечиваться при среднем положении регулятора. Если имеется осциллограф, то с его помощью на затворе транзистора Т2 нужно измерить частоту, которая должна составлять 120−150 Гц, а длительность импульса – 130−150 мкс.
Пират
Еще одна популярная импульсная модель для начинающих кладоискателей — металлоискатель пират. Его тоже несложно сделать своими руками, подробная инструкция в двух вариантах:
- На той же микросхеме NE555. Это классический генератор, который начинает работать, когда в зоне действия катушки появляется металл. Никаких регулировок не требуется, в динамике будет слышен только писк.
- По такому же принципу работает металлоискатель на транзисторе. На самом деле схема аналогичная, только NE555 заменен транзисторным генератором для КТ315.
подходить к блоку питания желательно на 12 вольт, так как качество работы зависит от напряжения. Платы уже протестированы, оба варианта показаны на иллюстрации.
Катушка (в данном случае одна) сделана из того же провода, что и трансформатор 0,5 мм. Оптимальный диаметр — 20 мм, количество витков — 25. Поскольку металлоискатель Pirate мы делаем своими руками, внешний дизайн отходит на второй план. Любой материал, который вы готовы выбросить, подойдет.
лучше сделать ручку съемной, чтобы ее было удобнее переносить. Помните, что использование металлов недопустимо.
Чувствительность регулируется двумя резисторами, которые меняются в реальном времени во время поиска. Настройка генератора не требуется.
А если качественно заклеить корпус, можно начинать искать «сокровища» в полосе для серфинга и даже на дне резервуара.
подводный металлоискатель своими руками сделать сложнее, но он даст неоспоримое преимущество перед конкурентами.
Улучшение характеристик
Глубинный металлоискатель своими руками может изготовить готовый «Пират» без дополнительных затрат. Для этого можно поступить двумя способами:
- Увеличение диаметра индуктора. При этом проницаемость вниз значительно увеличивается, но чувствительность к мелким объектам снижается.
- Уменьшите количество витков катушки при настройке схемы. Для этого придется пожертвовать катушкой для экспериментов. Время от времени мы снимаем (и режем), пока не увидим, что чувствительность начала снижаться. Вспомним количество витков при максимальных параметрах и создадим для этой схемы новую катушку. Затем меняем резистор R7 на переменный, с аналогичными параметрами мощности. Проведя несколько экспериментов с чувствительностью, фиксируем сопротивление, меняем переменную на постоянный резистор.
Металлоискатель Pirate можно собрать на популярном контроллере Arduino».
такой прибор удобнее использовать, но дискриминации по металлам все равно не будет.
Разобравшись, как сделать металлоискатель своими руками для любительских задач, вкратце разберем несколько серьезных моделей.
Принцип работы
Любой металлоискатель работает по простому принципу взаимодействия собственного магнитного поля (МП) с магнитным полем Земли. Взаимодействие строится на обнаружении металлических предметов. Металл, который имеет свойство к намагничиванию, попадает в поле действия металлоискателя за счет разницы магнитных полей.
Такие металлы, как золото, серебро, медь, обладают ферритным свойством. Они просто не намагничиваются. По этой причине, детектор не может определить их магнитное поле. Фиксация происходит по принципу определения вихревых электромагнитных потоков, проходящих сквозь металл и образующих на его поверхности элементы «Фуко», или завихрения с определенной частотой. Импульсные детекторы определяют ферритный предмет по его электрической проводимости. Чем проводимость больше, тем выше колебательная частота от его поверхности.
Современные металлоискатели оснащаются разными типами функции дискриминации. Каждый тип, позволяет определять ферритный сплав, и при этом он может отсеивать “промышленный мусор”.
- Дискриминация переменного типа. В ее основу заложена обработка полученных сигналов от предмета по степени его электрической проводимости. Для большей точности, пользователь самостоятельно проводит настройку прибора. Настройка позволяет делать отбор самых перспективных сигналов. Металлодетекторы с подобной функцией, оснащаются визуальным индикатором, на котором имеется шкала с четким разделением по типам сигнала и соответствующим им металлам. Переменная дискриминация позволяет определять только предметы размером более 1–3 сантиметров. Различные вкрапления, мелкие самородки, песок, обрывки цепочек так далее, подобные приборы не находят.
- Селективный тип. Детекторы с этой функцией можно настроить на прием только определенного сигнала. Таким образом, прибор не будет реагировать, например, на медь, алюминий, серебро, выявляя в грунте только золото. Этот тип очень полезен при работе на замусоренных участках. Большое количество мелкого металлического мусора не станет помехой, позволяя выявлять только необходимые частотные сигналы.
- Двухмерный тип. Самая современная технология. Позволяет определить ферритные сплавы, вокруг которого образованно скопление черного металла. За распознавание отвечает блок управления, который производит предварительный расчет электропроводимости всего объекта на сканируемом участке.
Также стоит учитывать общую влажность почвы, ее состав, жесткость.
Металлоискатели с дискриминатором более энергоемкие и функциональные. Относятся к импульсным приборам. Дополнительная функция делает устройства более мощными. Рабочая частота варьируется от 9 до 25 кГц. Импульсный принцип работы позволяет таким приборам выявлять ферритные сплавы на глубине до 2 и более метров.
Процесс намотки глубинной рамки
Для того, чтоб осуществить намотку рамок, лучше всего
применять многожильный провод в изоляции, который обладает диаметром примерно 0,5-0,75мм.
По окончанию работ нужно витки достаточно плотно стянуть друг с другом при
помощи стандартной изоленты или скотча. Благодаря этому петля станет гораздо более
прочной. После этого, для достижения максимальной прочности конструкции,
необходимо произвести обжатие термоусадочной трубкой либо же закрепить
изолентой.Вы можете соорудить, благодаря использованию
представленной подробной инструкции,
глубинный металлоискатель своими руками достаточно легко. Для этого вам
понадобятся элементы, которые обязательно имеются в запасе у каждого
радиолюбителя. Созданный собственноручно аппарат совершенно не будет уступать по
функциональности своим заводским аналогам, а обойдется он вам на порядок
дешевле.
Металлоискатель Пират-
это импульсный металлоискатель, который не содержит дорогих и программируемых деталей, после сборки почти во всех случаях он не нуждается в настройке и имеет очень высокую повторяемость. Благодаря этому он и приобрел популярность среди новичков.
Материалы и инструменты для сборки:
Схема, список деталей металлоискателя
.
Внешний вид собранной платы
металлоискателя Пират
Катушка металлоискателя Пират своими руками:
В качестве примера мы будем изготавливать катушку диаметром 30 см, кат как этот размер является универсальным, годится для поиска как мелких предметов -монет и более крупных-мет.лома и предметов ВОВ.Используя таблицу или в программе Coil32 определяем количество витков для нашей катушки, в результате должно получится сопротивление 2 Ом, индуктивность-400 мкГн, провод от катушки и до блока используем медный многожильный, диаметром не менее 2*0.75мм

С помошью круглого подручного предмета (кастрюля, ведро) наматываем 20 витков провода, оставляя 2 конца по 5 см.Обматываем намотку изолентой или делаем бондаж из нити, продеваем наш межблочный провод через гермоввод катушки, коммутируем с получившейся намоткой, скрутку изолируем укладываем все в корпус что бы ничего не торчало фиксируем термоклеем.

Катушку так же можно изготовить из витой пары, как это сделать описано в статье по
Настройка металлоискателя Пират
После пайки металлоискатель пират в какой-то специальной настройке не нуждается. После включения нужно выждать около 10 секунд до появления звука, после подстрочными резисторами R12, R13 добиться появления щелчков, после этого немного повернуть R13 в обратную сторону-это и будет максимальная чувствительность.Вот и всё, как оказалось сделать металлоискатель пират своими руками не так уж и сложно, с этой задачей справится даже человек, который далёк от электроники.
В наше время множество людей увлечены поиском зарытых кладов, а порой и простого металлолома. Для кого-то это занятие стало интересным времяпрепровождением, а для кого-то — средством заработка.
Первый образец промышленного металлоискателя был создан в 1960-х годах и нашел широкое применение в горной сфере и при иных специально проводимых работах.
Устройства применяются при разминировании, для нахождения оружия, в разведке геофизиков и археологов, при поиске сокровищ, а также для нахождения инородных тел из металла в пище. В строительной промышленности они задействованы для обнаружения арматуры в бетонных блоках и трубопроводов в стенах. Металлоискатели также стали применяться шахтерами и старателями. А усовершенствование приспособления дало возможность не прибегать к раскопкам при нахождении золота.
Множество людей заинтересовалось этим прибором в течение последних десятилетий. Поиск кладов и металлолома стал популярным увлечением. Некоторые, например, ходят с таким устройством на пляже, в надежде найти ценную вещь.






























